为加强管理,确保555电影
2025年硕士研究生招生工作顺利完成,使复试录取工作更加规范化、制度化,根据教育部、浙江省教育考试院、555电影
有关文件规定并结合555电影
实际,特制定本细则。
一、组织机构
学院成立招生复试录取领导小组、思想政治素质考核小组和专业复试考核小组,全面负责本学院的招生、复试和资格审查工作。
1.学院成立“555电影
2025年研究生招生工作领导小组”,具体指导555电影
研究生复试录取工作。
2.学院成立“思想政治素质考核小组”,由学院分党委书记、副书记和辅导员组成,学院党总支书记任组长,具体负责考生的思想政治素质考核。
3.学院以招生专业为单位成立“专业复试考核小组”,负责确定考生综合素质与能力面试考核的具体内容、评分标准、程序,并具体组织实施。每个专业复试小组由以学科负责人为主、5-7名办事公正且无直系亲属报考本专业的硕士生导师组成,每组设组长、副组长各1名,另配秘书1名。复试小组成员在复试中要严格执行复试程序和复试标准,认真做好复试记录(特别是面试现场的录音、录像和书面记录),并现场独立评分。
二、复试
(一)复试资格审查
复试前,学院将对考生的居民身份证、学历学位证书、学历学籍核验结果、学生证、思想政治品德鉴定等材料及考生资格进行严格审查。对不符合规定者,不予复试。具体资格审查材料可查看555电影
研招网《555电影
2025年硕士研究生招生复试相关工作提示》。
(二)分数线要求
复试分数线(包括一志愿和调剂考生)不得低于555电影
规定的复试分数线。
三、复试比例
结合招生计划和生源等情况,实行差额复试,差额比例一般不低于120%,一志愿生源复试比例不足时,先进行一志愿复试,一志愿录取不足时,再进行调剂。
四、复试方式、内容和成绩计算办法
(一)复试方式
1.复试方式:2025年555电影
硕士研究生复试采用现场线下方式。
(二)复试内容
包括专业课笔试、综合素质与能力面试和外语听力口语测试。具体要求如下:
(1)学院建立“随机确定考生复试次序”“随机确定导师组”“随机抽取复试试题”的“三随机”工作机制。随机确定导师组、考生分组与复试次序。
(2)专业课考核内容请参考《555电影
2025年研究生招生专业目录》,线下复试的专业课考核为笔试,时间为2小时,满分100分。如调剂⽣的复试笔试科⽬与555电影
初试科⽬相同,由学院另⾏确定复试笔试科⽬。
(3)综合素质与能力考核环节,采取以考官提问、考生回答的方式进行。每位考生面试时间不少于 20 分钟,考生明确表示已作答完毕的可提前结束考核。主要考核考生的基本技能、综合运用能力、创新能力等,并结合大学学习成绩单、毕业论文、科研成果等补充材料,加强对考生既往学业、一贯表现、科研能力、综合素质等情况的全面考查。按优(95分)、良(85分)、中(75分)、及格(65分)、不及格(35分)五级评分计分。复试小组成员对每个复试考生当场独立打出成绩,去掉1个最高分和1个最低分,其他成绩平均后作为该考生的复试成绩(百分制,保留两位小数),占复试总成绩的60%。由秘书填写《555电影
研究生招生复试记录表》,记录表需由全体专家组成员签字。学院对综合素质与能力面试能力考核成绩记为不及格的考生,应写出详尽评语。
(4)外语听力及口语的测试环节,根据《温州⼤学研究⽣招⽣复试中外语听⼒及口语测试实施⽅案》,对每位考⽣单独进⾏听⼒及口语测试,当场给出测试成绩,考⽣最后得分为该测试小组所有考官给定成绩的平均分。外语听⼒口语测试满分10分,直接进入复试成绩。
(5)同等学力考生须加试所报考专业的两门本科主干课程,方式为线下笔试。每门课程满分为100分,考试时间3小时,60分以上为合格,加试课程有不合格者不予录取。加试成绩不计入复试成绩总分。
(6)面试过程中,由秘书对每位考生的作答情况进行现场书面记录,记录表需由全体小组成员签字,并妥存备查。评分记录和考生作答情况交研究生院集中统一保管,任何人不得改动。复试要全程录音录像。
(三)成绩的计算办法
1、复试成绩满分为100分,其中专业课考核成绩占30%,综合素质与能力面试成绩占60%,外语听力口语测试占10%。
2、学院思政考核小组在复试的同时,多方、多种形式对考生的思想政治素质和品德进行考核。思想政治素质考核不计入复试成绩总分,考核不合格者不予录取。
五、体检
体检根据教育部规定安排在拟录取后。拟录取考⽣向学院递交在当地⼆甲及以上公⽴医院所做的体检证明材料(体检报告有效期以复试时间为准,半年内有效)。体检标准参照教育部、原卫⽣部、中国残联印发的《普通⾼等学校招⽣体检⼯作指导意⻅》(教学〔2003〕3号)和《教育部办公厅卫⽣部办公厅关于普通⾼等学校招⽣⼊学⾝体检查取消⼄肝项⽬检测有关问题的通知》(教学厅〔2010〕2号)规定执⾏。体检不合格者不予录取。待新⽣⼊学后学校统⼀安排进⾏⼊校体检。经学校体检不合格者,按照国家相关⽂件规定执⾏。考⽣须参加⼼理健康测试,测试结果不计⼊总成绩,但作为录取⼯作的重要参考。
六、录取工作
(一)录取
1.第一志愿考生和调剂志愿考生分别进行复试,按专业、领域或方向总成绩进行排名,一志愿和调剂志愿考生分列排序。考生成绩计算公式:总成绩=(初试成绩/5)×60%+复试成绩×40%,总分数相同时,复试成绩高者排名优先;若再相同,综合素质与能力考核分数高者排名优先;若再相同,外语听力及口语测试成绩高者排名优先。若因招生计划追加或拟录取考生自愿放弃录取资格,则按总成绩由高到低依次补录取,补录取考生如已接受其他招生单位的待录取通知,不予录取。
2.考生对复试结果有异议的,可在公示期内向学校研究生招生复试录取工作领导小组提出复议,经调查属实的,由学校研究生招生复试录取工作领导小组责成复试小组进行复议。最后确定的拟录取名单报学校研究生招生办公室审核并经学校批准后,上报浙江省考试院、教育部审批。
(二)不予录取情况
有下列几种情况中之一的考生,不予录取或录取资格无效:
1.报考条件资格审查不合格;
2.复试不合格者(低于60分);
3.同等学力考生加试不及格(低于60分);
4.体检不合格;
5.思想政治素质考核不合格;
6.应届本科毕业生,录取当年入学前未取得国家承认的本科毕业证书者,录取资格无效。
七、信息公开与咨询方式
(一)信息公开网址
1. 555电影
研究生招生信息网://yjsb.555film.net/zsw/
2. 555电影
://555film.net/
(二)咨询方式
邮箱:555film.net
电话:0577-86688952汪老师
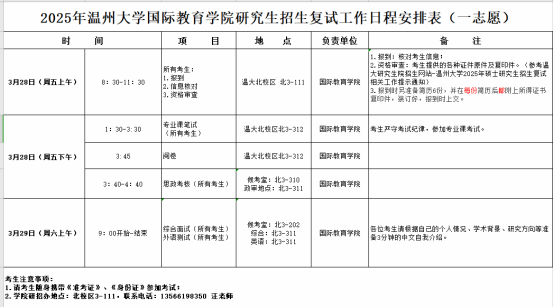
八、时间安排
一志愿考试复试安排

九、复试科目
专业课考核、同等学力加试的考试科目及范围按《555电影
2025年硕士研究生招生专业目录》中所列执行。
本方案未尽事宜或与上级有关规定相抵触的,严格按照上级有关规定执行。
555电影
2025.03.26